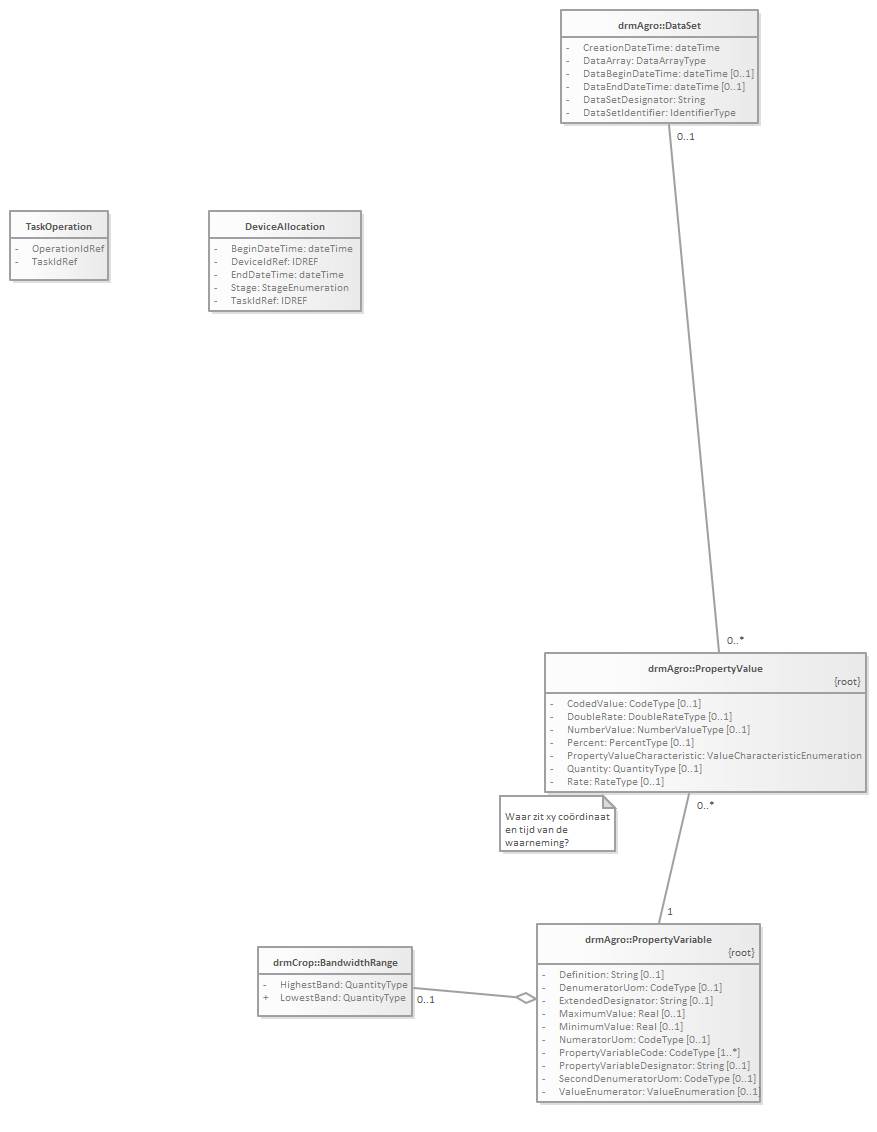
SensorObservations : Class diagram
Created:
2/6/2012 1:34:25 PM
Modified:
9/10/2012 11:33:07 PM
Project:
Author:
goens001
Version:
1.0
Advanced:
ID:
{03E71A44-A153-4580-9F86-FD33C8574AD8}