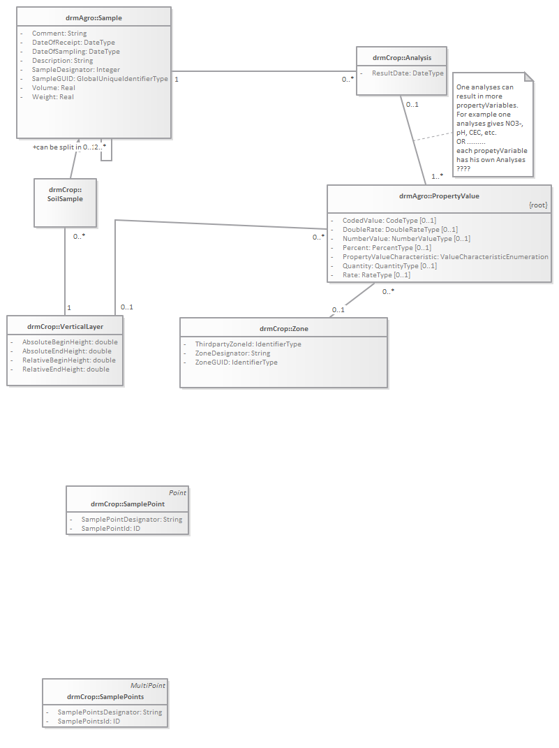
Sample : Class diagram
Created:
6/28/2011 2:17:03 PM
Modified:
9/10/2012 11:30:32 PM
Project:
Author:
goens001
Version:
1.0
Advanced:
ID:
{A3247626-16D4-495b-AA4F-6D15222DB43A}