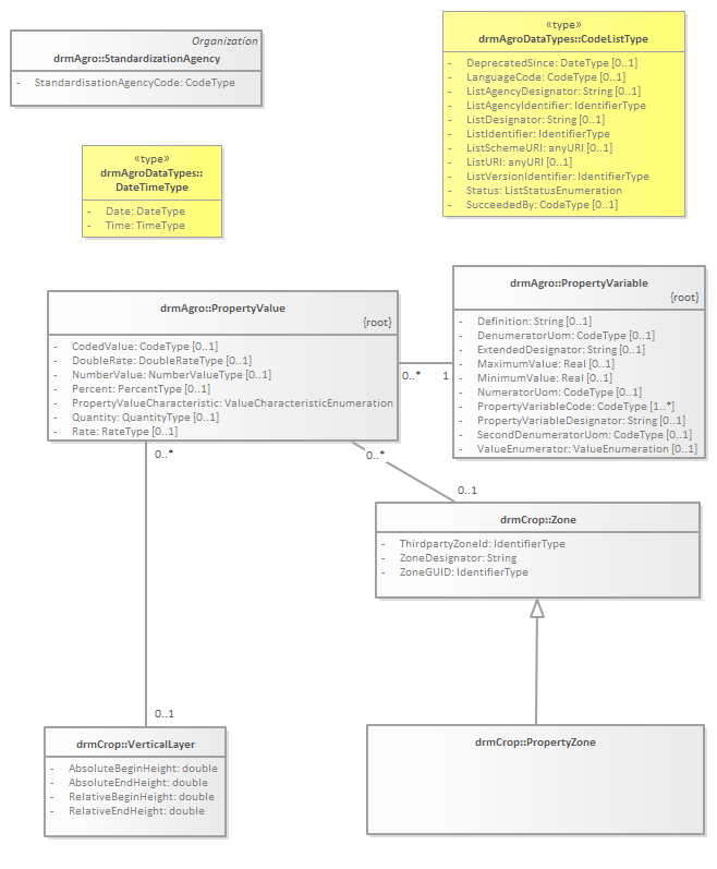
PropertyValues : Class diagram
Created:
9/9/2011 11:50:05 AM
Modified:
5/30/2017 3:48:34 PM
Project:
Author:
goens001
Version:
1.0
Advanced:
ID:
{DE9B87E5-5E3C-4f75-9033-713A7F6AC00A}