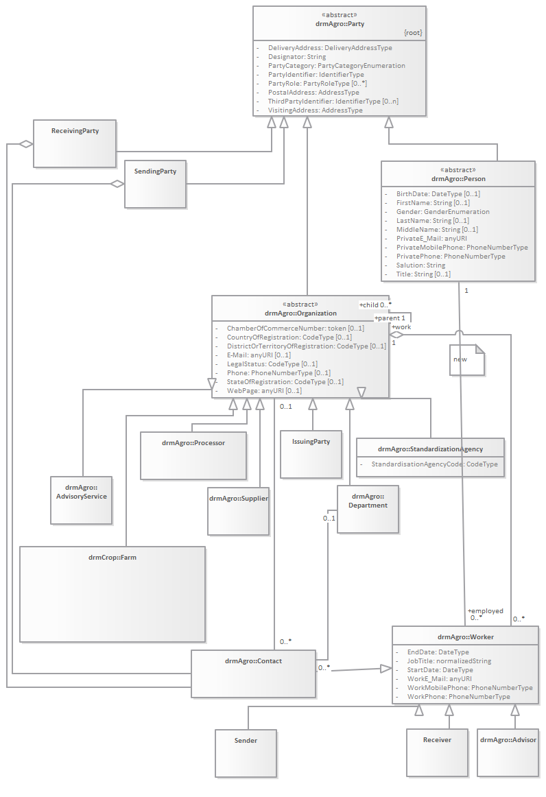
Party : Class diagram
Created:
6/5/2012 2:13:41 PM
Modified:
3/2/2016 10:18:20 AM
Project:
Author:
goens001
Version:
1.0
Advanced:
ID:
{C283DA9B-BA08-432a-9114-99369791BE25}