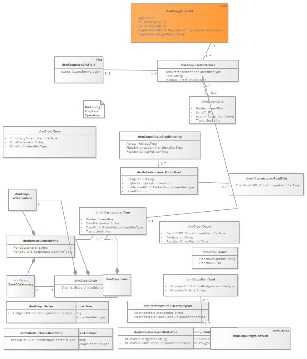
Geometries : Class diagram
Created:
2/5/2011 7:24:12 PM
Modified:
4/18/2013 11:26:20 AM
Project:
Author:
goens001
Version:
1.0
Advanced:
ID:
{483C96EA-5038-4c6b-BBAE-363DB4B47061}