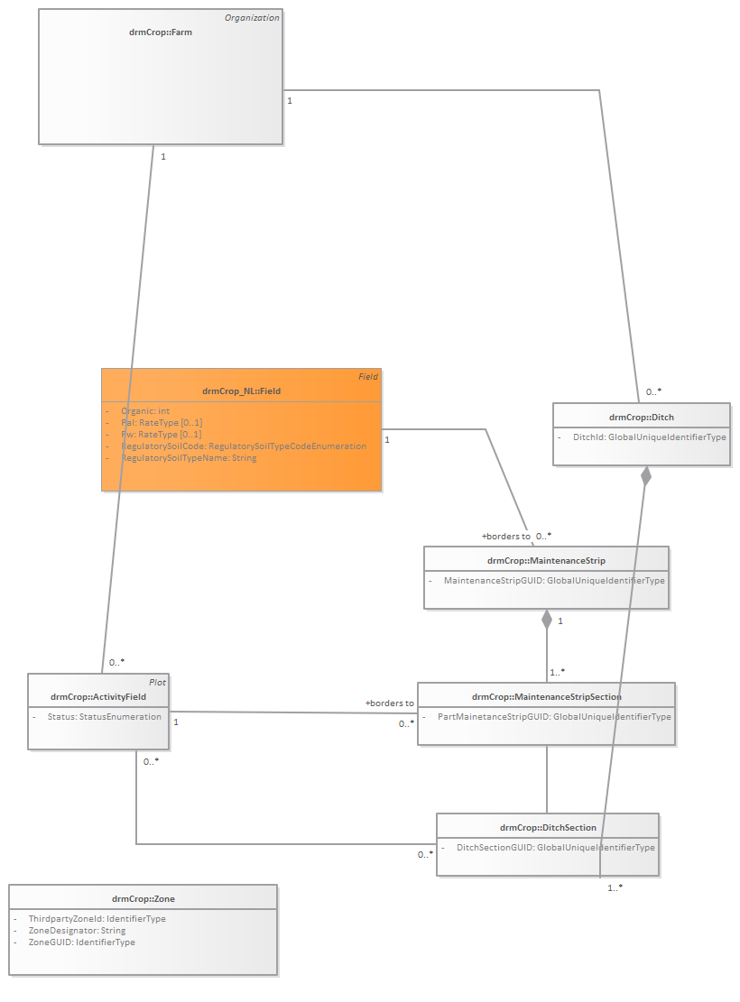
Fields&DienstRegelingenNature : Class diagram
Created:
8/23/2011 9:11:00 AM
Modified:
9/10/2012 10:29:46 PM
Project:
Author:
goens001
Version:
1.0
Advanced:
ID:
{4AAE40AC-12C2-404c-A63E-C3BD076D2DC7}