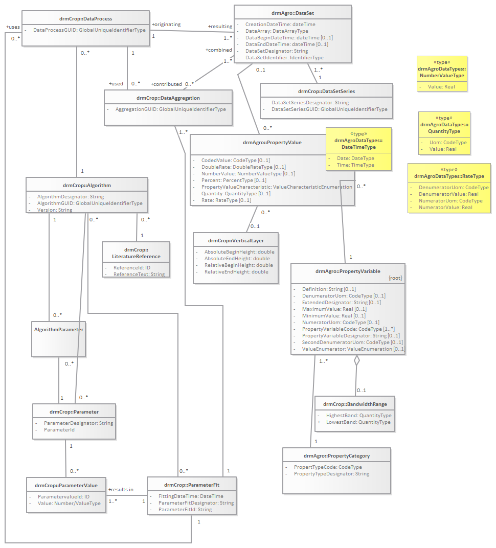
DataSet : Class diagram
Created:
1/31/2011 1:43:28 PM
Modified:
5/16/2013 4:40:21 PM
Project:
Author:
goens001
Version:
1.0
Advanced:
ID:
{47BADB93-6FFE-4f9c-9D8F-51F15359A16C}