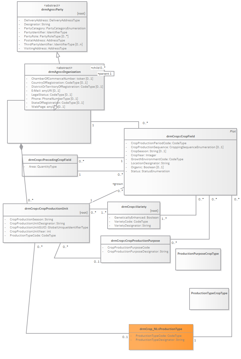
CroppingScheme : Class diagram
Created:
2/7/2012 1:38:12 PM
Modified:
10/24/2012 2:22:01 PM
Project:
Author:
goens001
Version:
1.0
Advanced:
ID:
{CC61EB4C-DDA5-4a05-B54C-27F6BA36C24D}