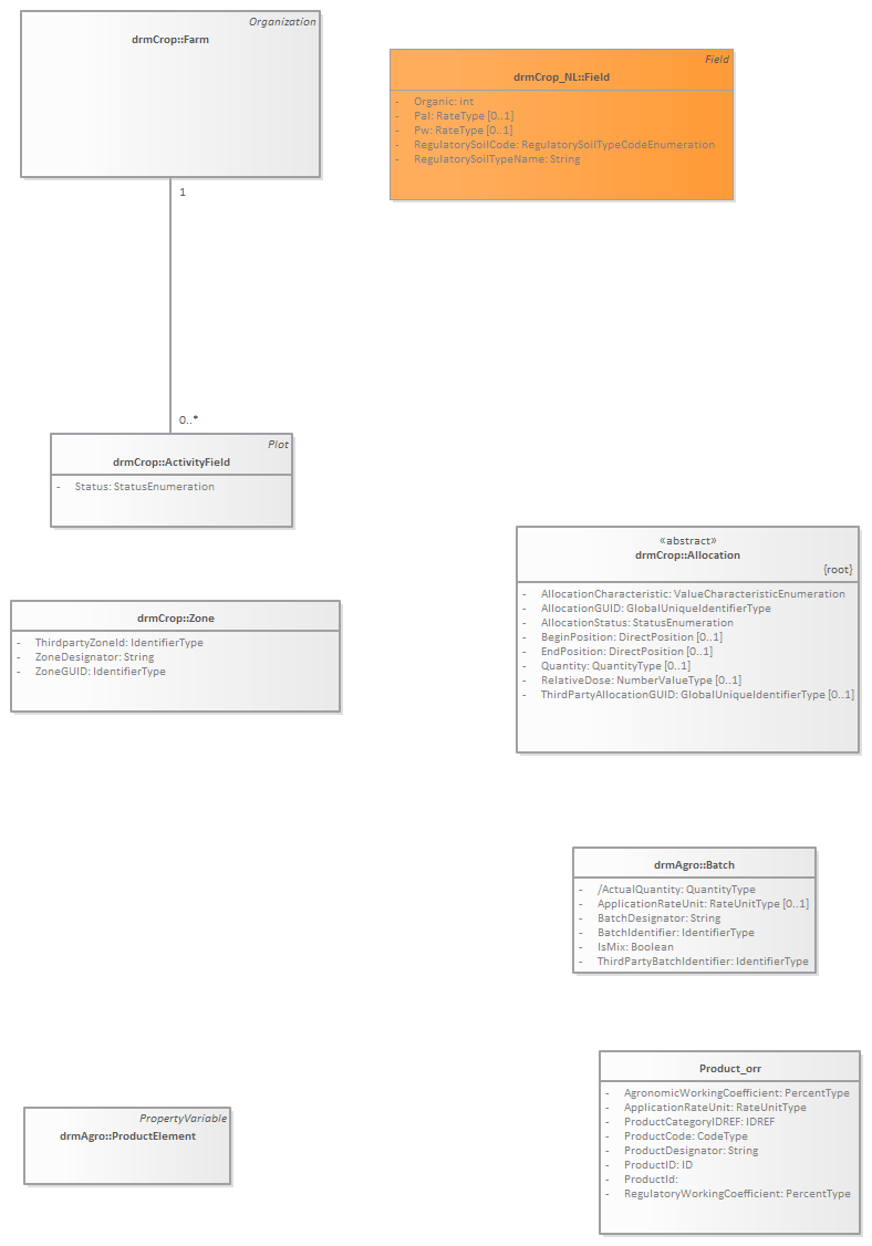
BatchAllocation : Class diagram
Created:
5/24/2011 8:58:16 AM
Modified:
3/20/2013 9:41:26 AM
Project:
Author:
goens001
Version:
1.0
Advanced:
ID:
{382CE77B-729F-4541-9F40-FD05E04E2A34}