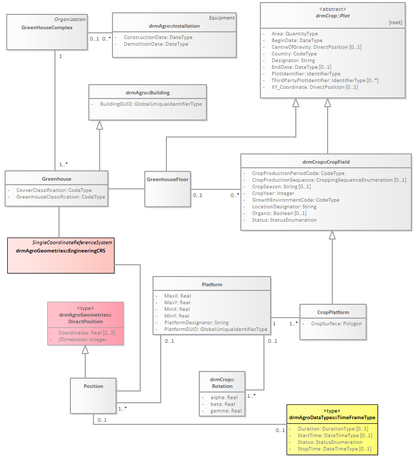
GreenHouse : Class diagram
Created:
1/13/2016 12:00:00 AM
Modified:
2/13/2017 11:38:35 AM
Project:
Author:
Daan
Version:
1.0
Advanced:
ID:
{21970F0D-6F7E-4423-9A87-946CBE3C9C29}