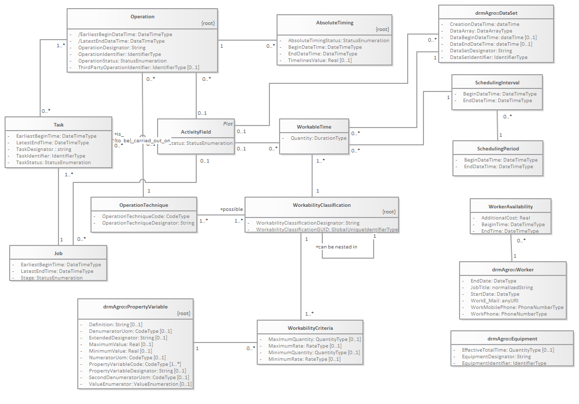
Workability : Class diagram
Created:
5/22/2014 11:11:16 AM
Modified:
11/27/2014 2:14:53 PM
Project:
Author:
goens001
Version:
1.0
Advanced:
ID:
{2DF98BA4-D040-4685-AC3F-D92E1410E31A}