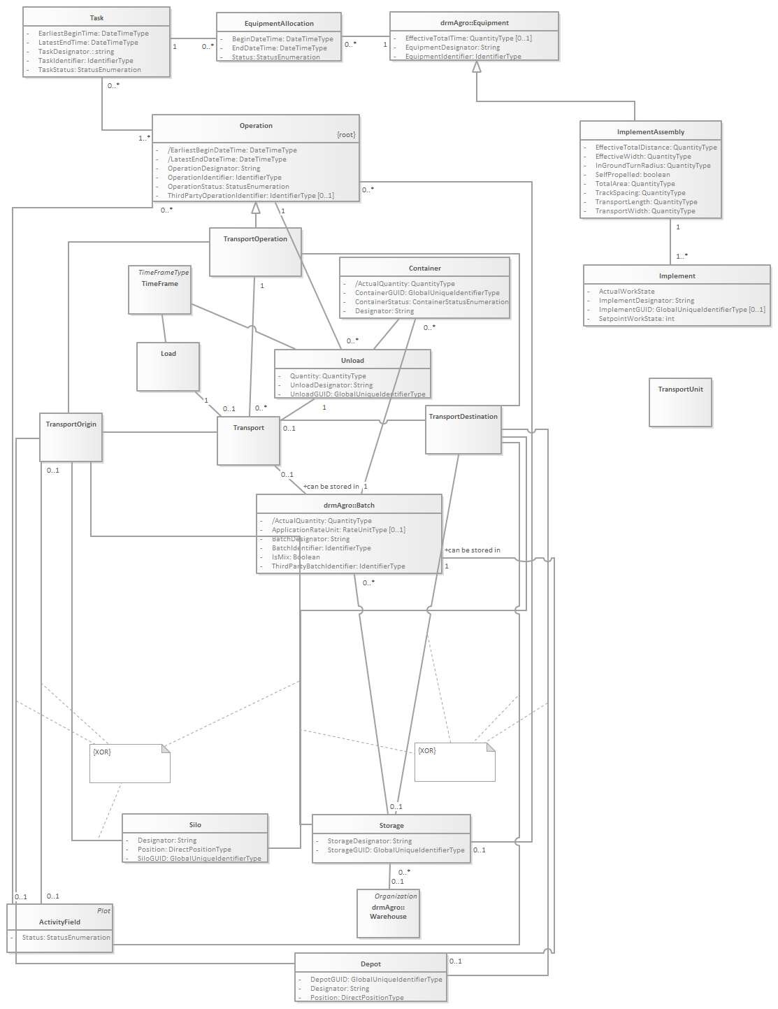
TransportOperation : Class diagram
Created:
3/16/2017 10:10:37 AM
Modified:
3/21/2017 12:25:33 PM
Project:
Author:
Daan
Version:
1.0
Advanced:
ID:
{FDFF8B7E-7460-4ecb-ABA8-9B71A80C587B}