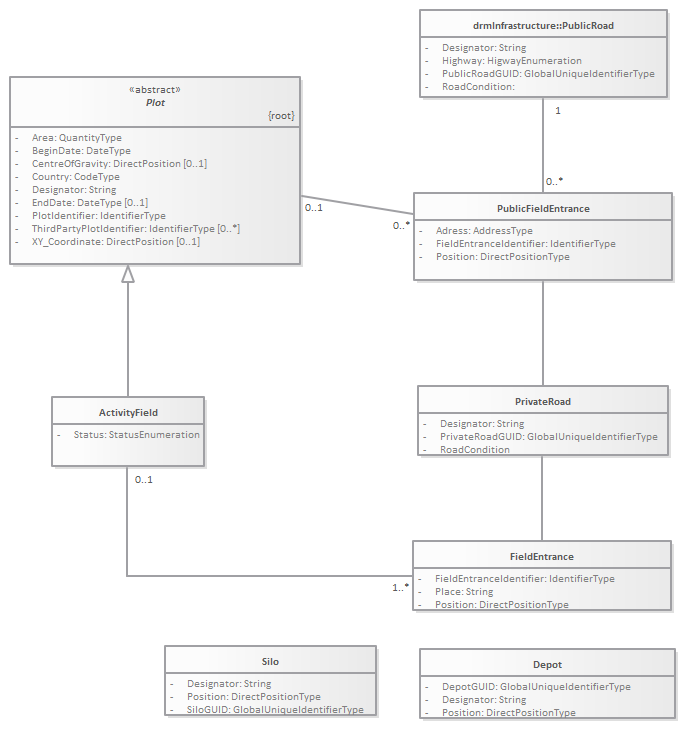
Traffic : Class diagram
Created:
3/22/2013 2:49:24 PM
Modified:
5/1/2014 1:22:43 PM
Project:
Author:
goens001
Version:
1.0
Advanced:
ID:
{EEDBB453-3778-426b-AA08-87A3906643FD}