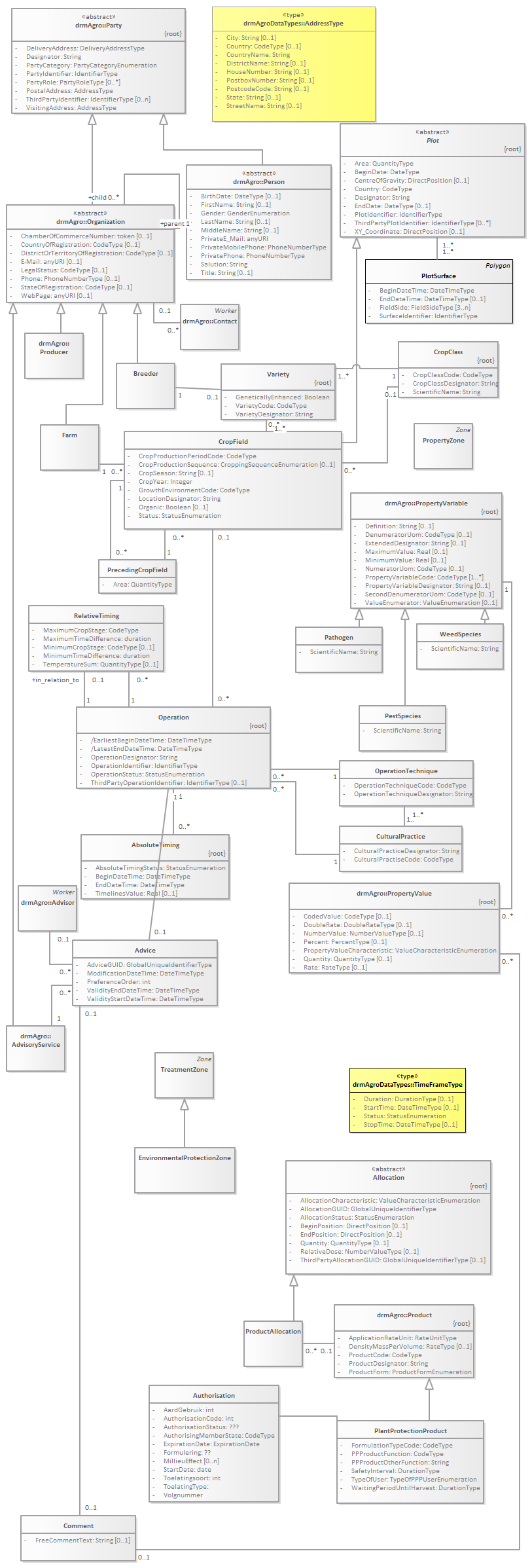
SprayAdvice : Class diagram
Created:
11/4/2016 9:38:40 AM
Modified:
5/31/2017 4:25:07 PM
Project:
Author:
Daan
Version:
1.0
Advanced:
ID:
{510DEFE7-A4CF-4ae2-9DCB-68B99F0FD811}