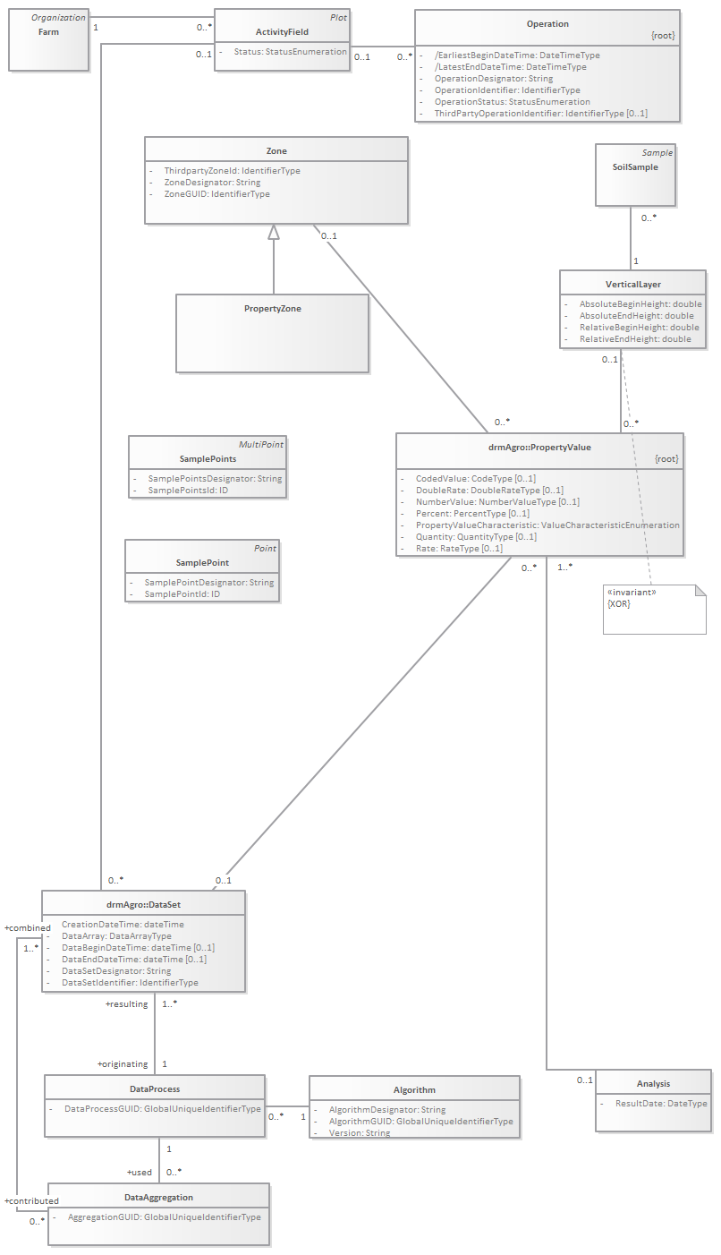
SoilObservation : Class diagram
Created:
12/2/2014 11:43:45 AM
Modified:
12/14/2015 12:27:28 PM
Project:
Author:
goens001
Version:
1.0
Advanced:
ID:
{41DDA8E1-9B00-49a5-A08C-73158624D3FB}