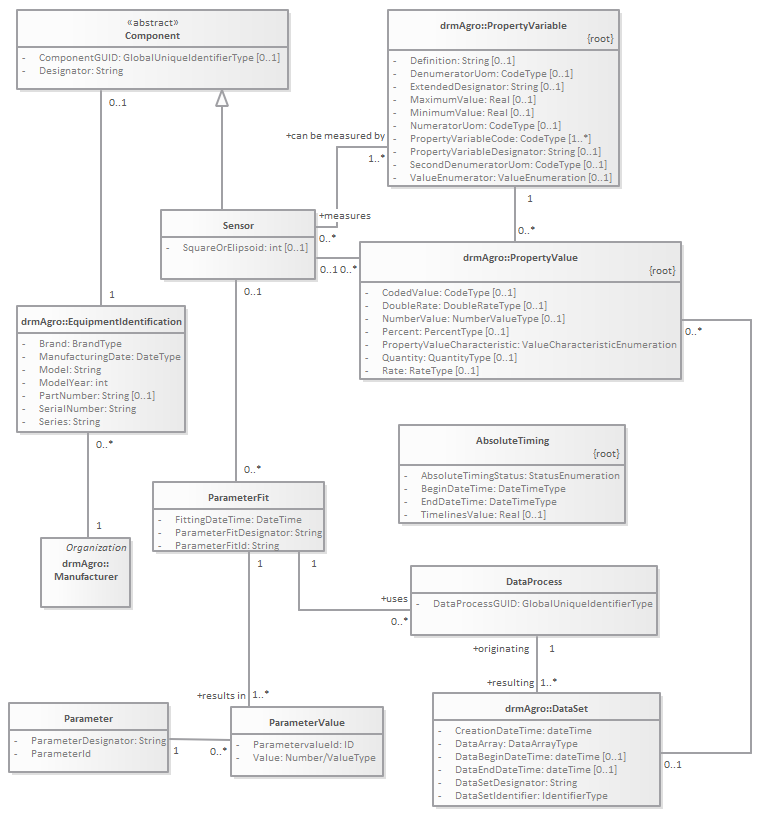
Sensor : Class diagram
Created:
12/10/2015 12:15:27 PM
Modified:
4/13/2017 12:30:27 PM
Project:
Author:
Daan
Version:
1.0
Advanced:
ID:
{77C751E9-D456-4332-8736-E2FD3F48FDD1}