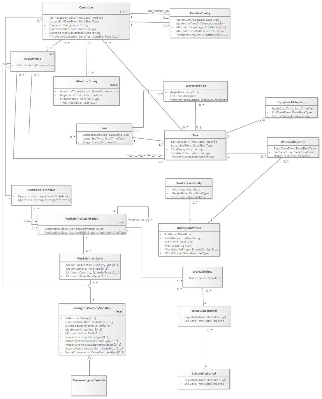
Scheduling : Class diagram
Created:
5/13/2014 1:31:10 PM
Modified:
8/9/2016 10:22:53 AM
Project:
Author:
goens001
Version:
1.0
Advanced:
ID:
{6F2920C9-35A4-409f-A934-BD54BCDD4539}