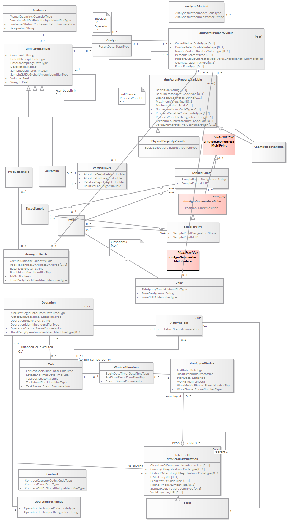
Sample_Complete : Class diagram
Created:
12/2/2013 12:00:00 AM
Modified:
1/20/2016 2:02:06 PM
Project:
Author:
goens001
Version:
1.0
Advanced:
ID:
{8D5D439B-67ED-4bb2-931C-02CC47EE0411}