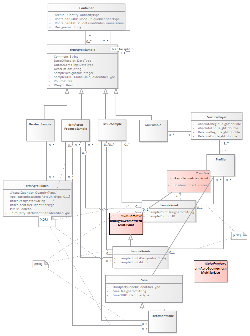
Sample : Class diagram
Created:
8/25/2015 8:48:33 PM
Modified:
8/25/2015 10:38:07 PM
Project:
Author:
Daan
Version:
1.0
Advanced:
ID:
{B728CFF3-4160-4a41-985D-998F42D31F81}