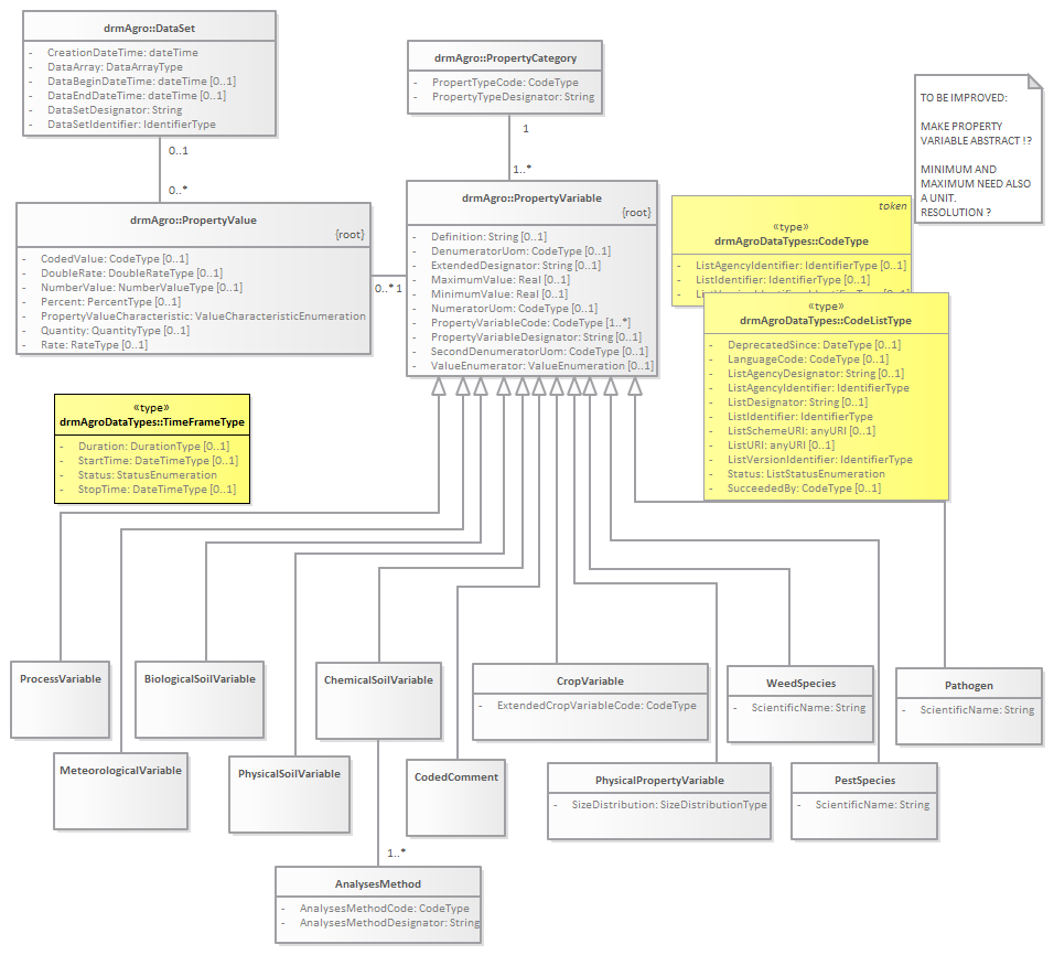
PropertyVariables : Class diagram
Created:
7/29/2013 4:41:19 PM
Modified:
11/1/2016 11:05:35 AM
Project:
Author:
goens001
Version:
1.0
Advanced:
ID:
{E492CC60-A482-45c4-BD23-3DCE75881E2D}