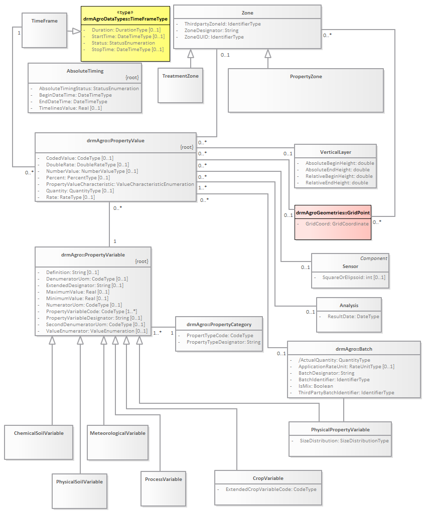
PropertyValue : Class diagram
Created:
2/11/2015 3:46:01 PM
Modified:
8/17/2017 11:12:41 AM
Project:
Author:
goens001
Version:
1.0
Advanced:
ID:
{341EB390-0A08-4b2b-9C7C-71C1BAFDBF6E}