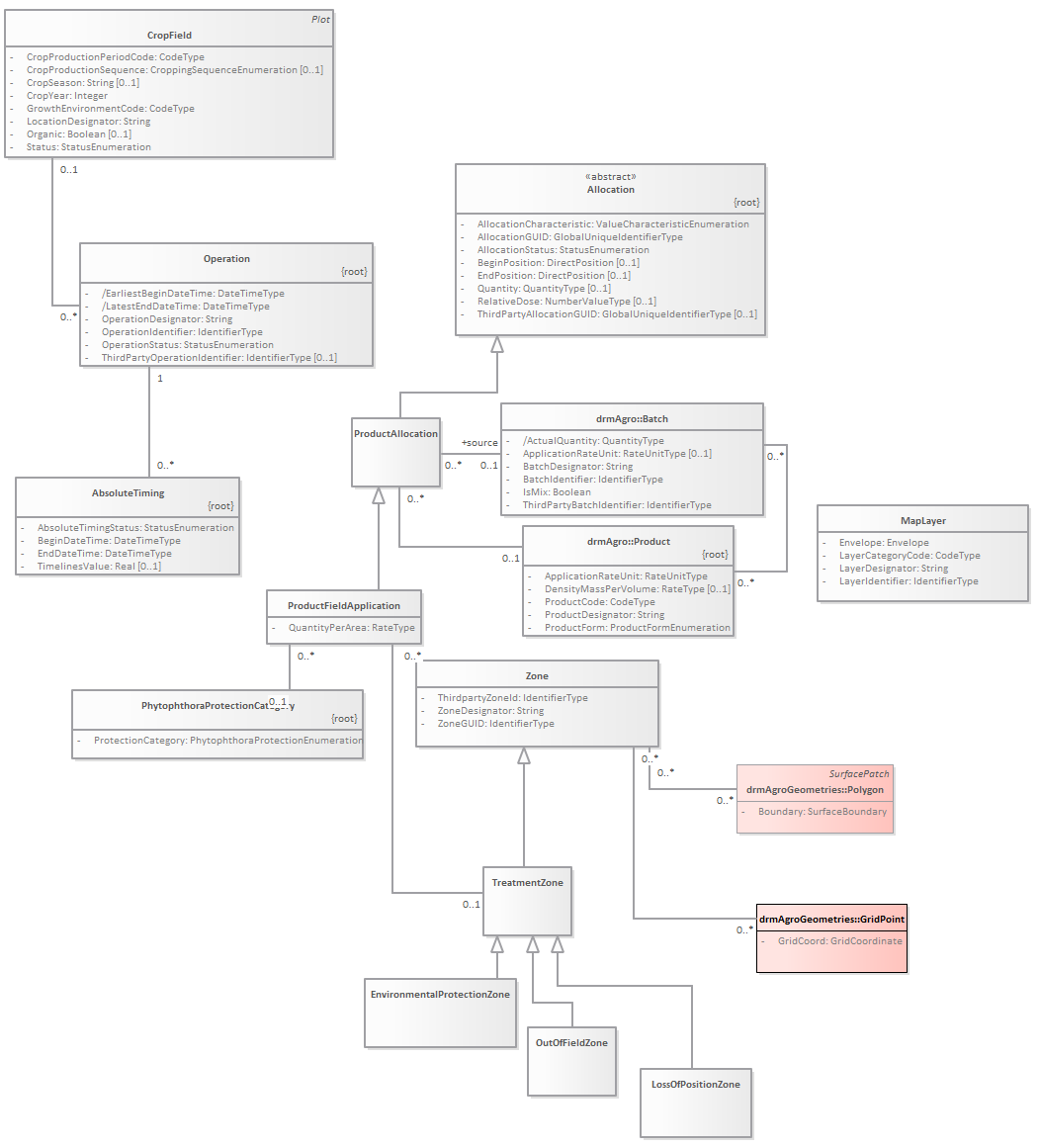
ProductApplicationOnCrops : Class diagram
Created:
8/20/2015 12:00:00 AM
Modified:
7/27/2017 1:15:51 PM
Project:
Author:
Daan
Version:
1.0
Advanced:
ID:
{BE1CD3D3-BA3D-444f-81A6-A048A597916C}