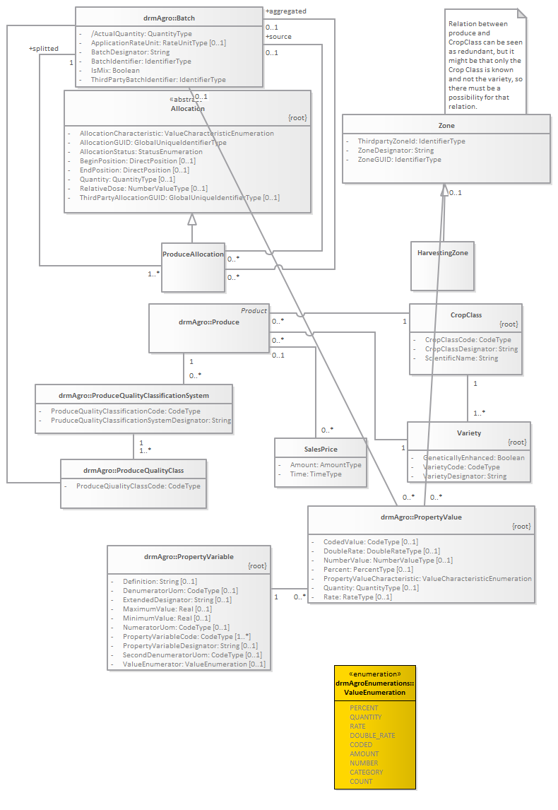
Produce : Class diagram
Created:
2/20/2014 11:22:39 AM
Modified:
3/15/2017 12:11:22 PM
Project:
Author:
goens001
Version:
1.0
Advanced:
ID:
{B21EB0D7-5570-4898-92D4-2C0588D874F7}