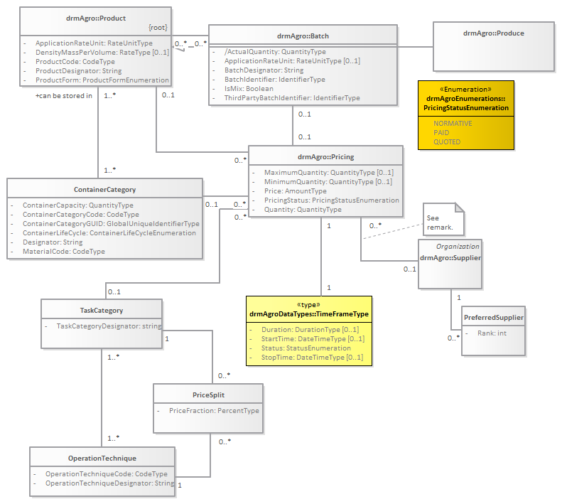
Pricing : Class diagram
Created:
8/19/2014 12:00:00 AM
Modified:
1/13/2017 2:46:18 PM
Project:
Author:
goens001
Version:
1.0
Advanced:
ID:
{26618314-AECE-40f6-B13C-48A7340E9C5D}