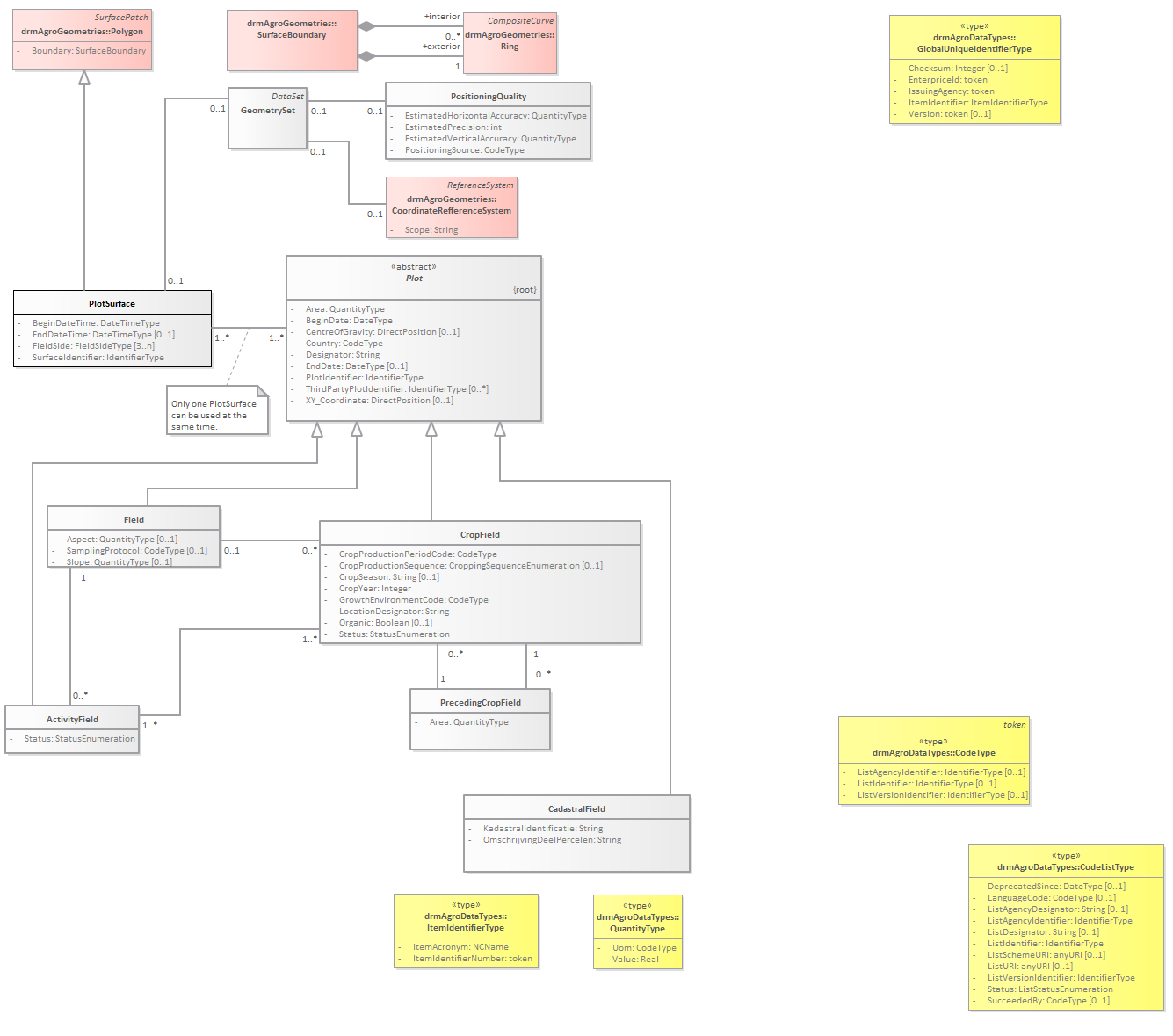
Plots and Fields : Class diagram
Created:
2/5/2013 12:00:00 AM
Modified:
5/23/2017 9:44:58 AM
Project:
Author:
goens001
Version:
1.0
Advanced:
ID:
{FE6993FD-99A3-49b3-8138-95BEBD8797EA}