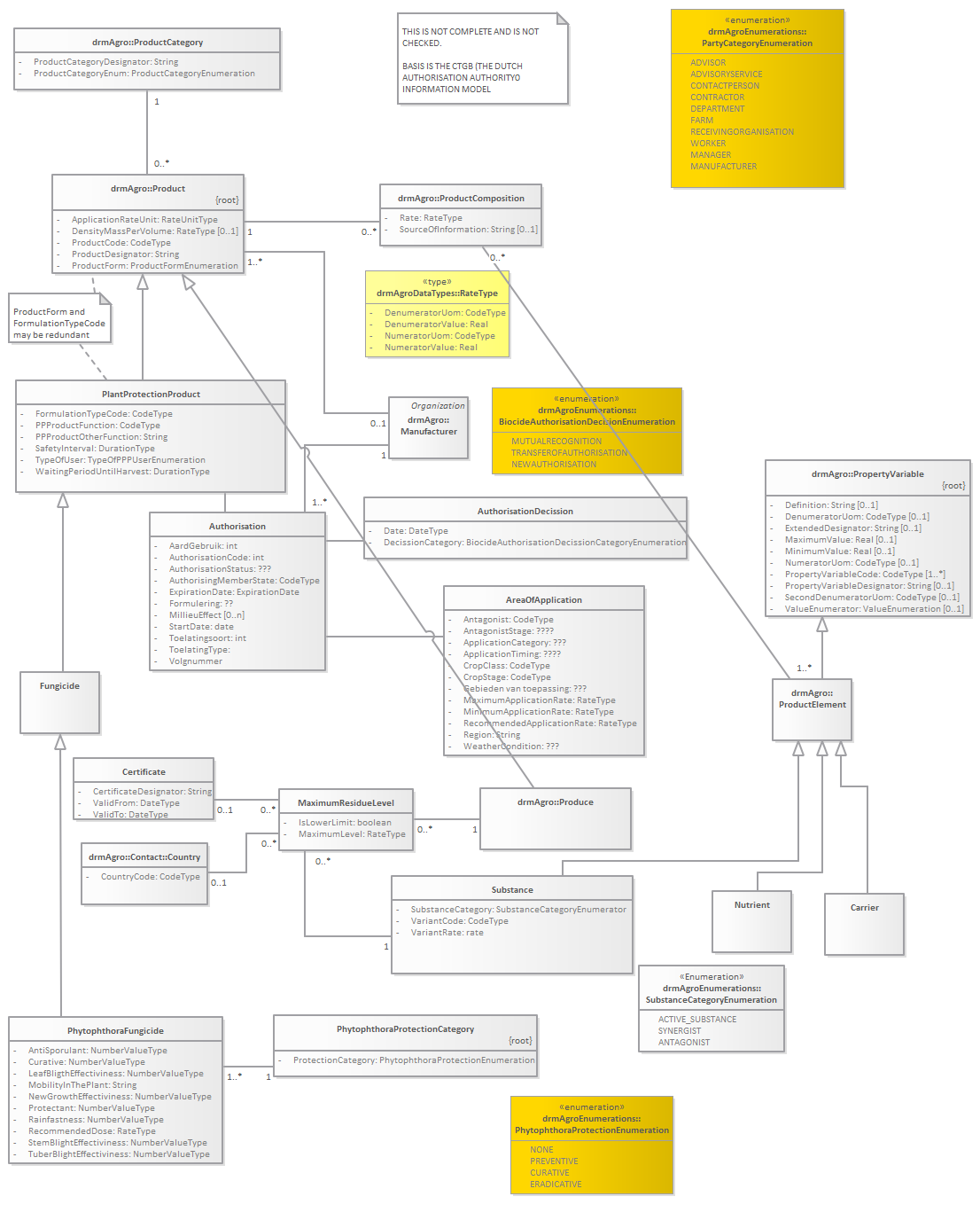
PlantProtectionProduct : Class diagram
Created:
12/18/2012 2:23:40 PM
Modified:
2/27/2017 1:27:14 PM
Project:
Author:
goens001
Version:
1.0
Advanced:
ID:
{095032AF-304C-467d-A2DB-98B4FF1BA545}