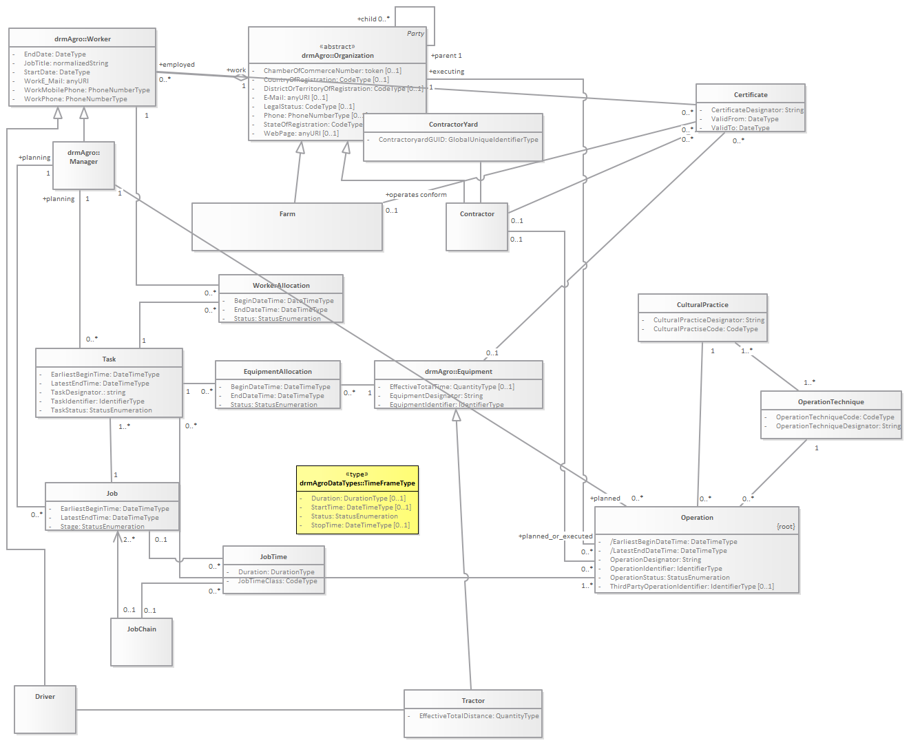
PlannedTask : Class diagram
Created:
4/29/2013 10:07:39 PM
Modified:
12/14/2015 10:48:13 AM
Project:
Author:
goens001
Version:
1.0
Advanced:
ID:
{FE0E5103-E2B6-4d40-B038-36FEA17B4740}