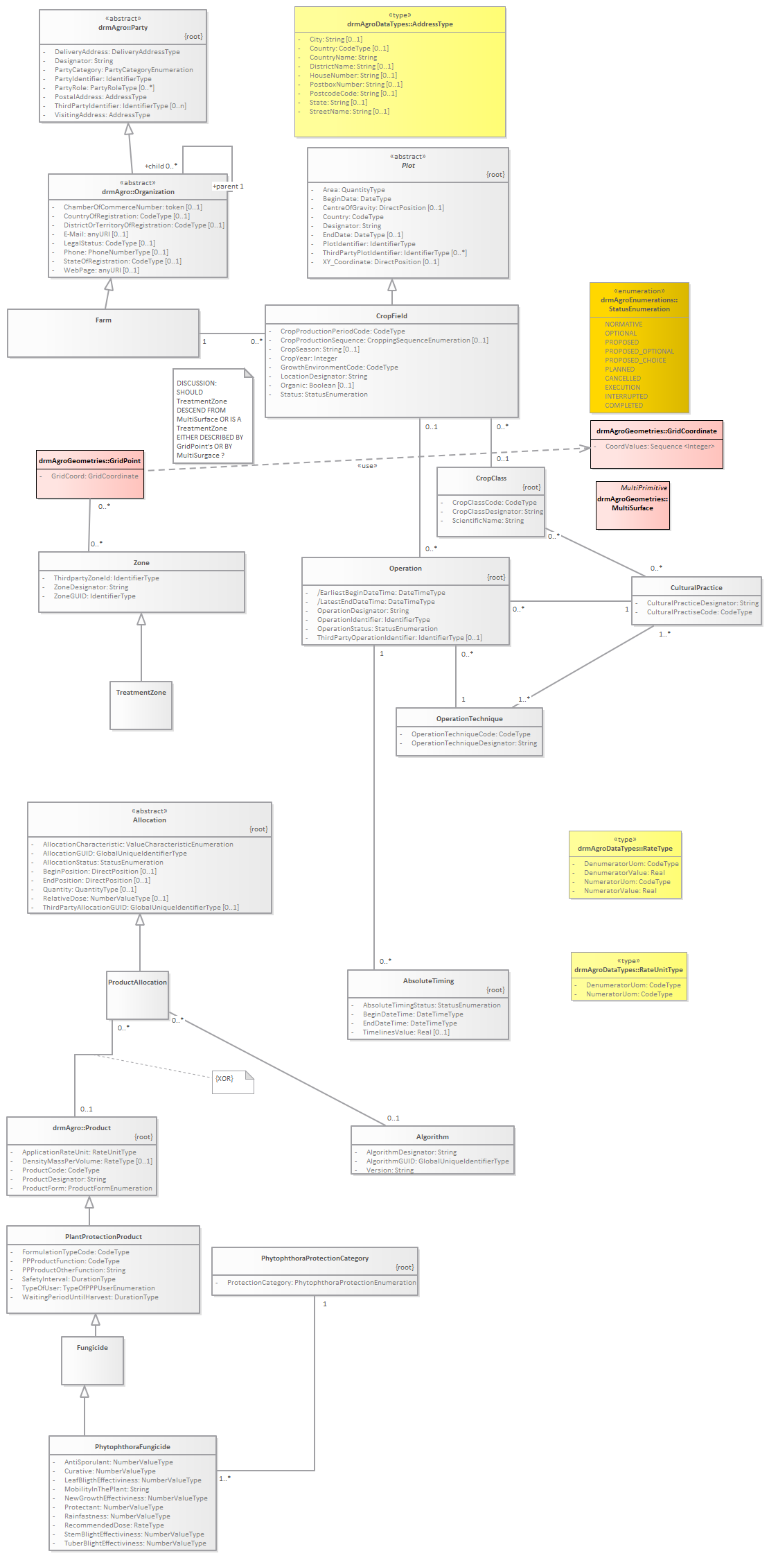
PhytophthoraAdvice : Class diagram
Created:
7/1/2013 12:00:00 AM
Modified:
8/31/2016 7:03:28 PM
Project:
Author:
goens001
Version:
1.0
Advanced:
ID:
{F359FC26-EE4A-4271-9456-6A55B9F06720}