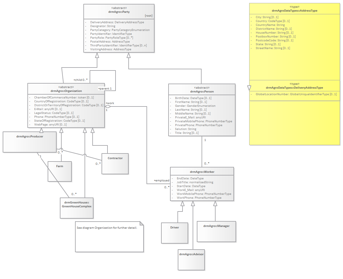
Party : Class diagram
Created:
11/28/2012 11:41:39 AM
Modified:
11/4/2015 3:26:57 PM
Project:
Author:
goens001
Version:
1.0
Advanced:
ID:
{B277CB72-E189-460d-89EF-821DC7748A17}