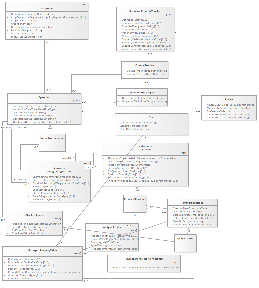
OperationOnCropField : Class diagram
Created:
8/5/2015 11:42:37 AM
Modified:
11/1/2017 11:58:23 AM
Project:
Author:
goens001
Version:
1.0
Advanced:
ID:
{49C815B9-0C38-442f-857E-1CCD08B20884}