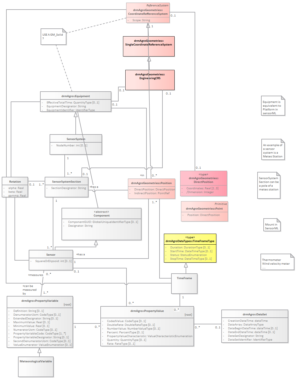
ObservedWeather : Class diagram
Created:
4/22/2013 2:06:02 PM
Modified:
2/16/2017 12:31:42 PM
Project:
Author:
goens001
Version:
1.0
Advanced:
ID:
{33F9FDB9-8338-412b-9DED-5D330071F3DA}