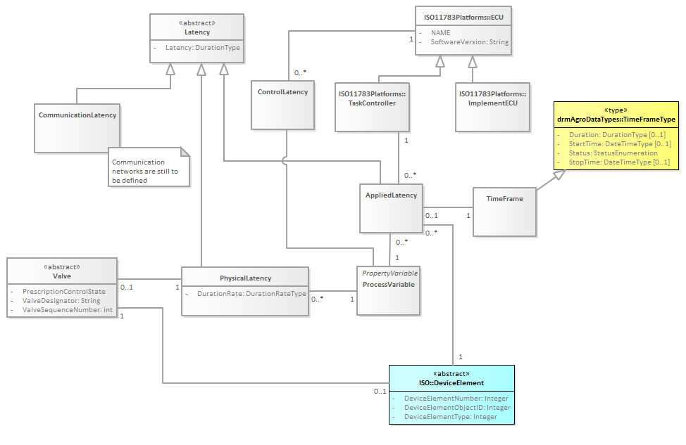
Latency : Class diagram
Created:
3/6/2017 11:06:47 AM
Modified:
3/6/2017 12:26:53 PM
Project:
Author:
Daan
Version:
1.0
Advanced:
ID:
{CF710D2B-9A63-4366-A382-FB07108B95A3}