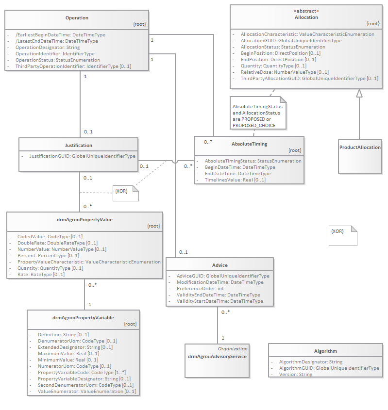
Justification : Class diagram
Created:
3/4/2016 1:36:26 PM
Modified:
11/1/2017 11:58:24 AM
Project:
Author:
Daan
Version:
1.0
Advanced:
ID:
{C7046935-9099-417b-B025-F9DA01D950D1}