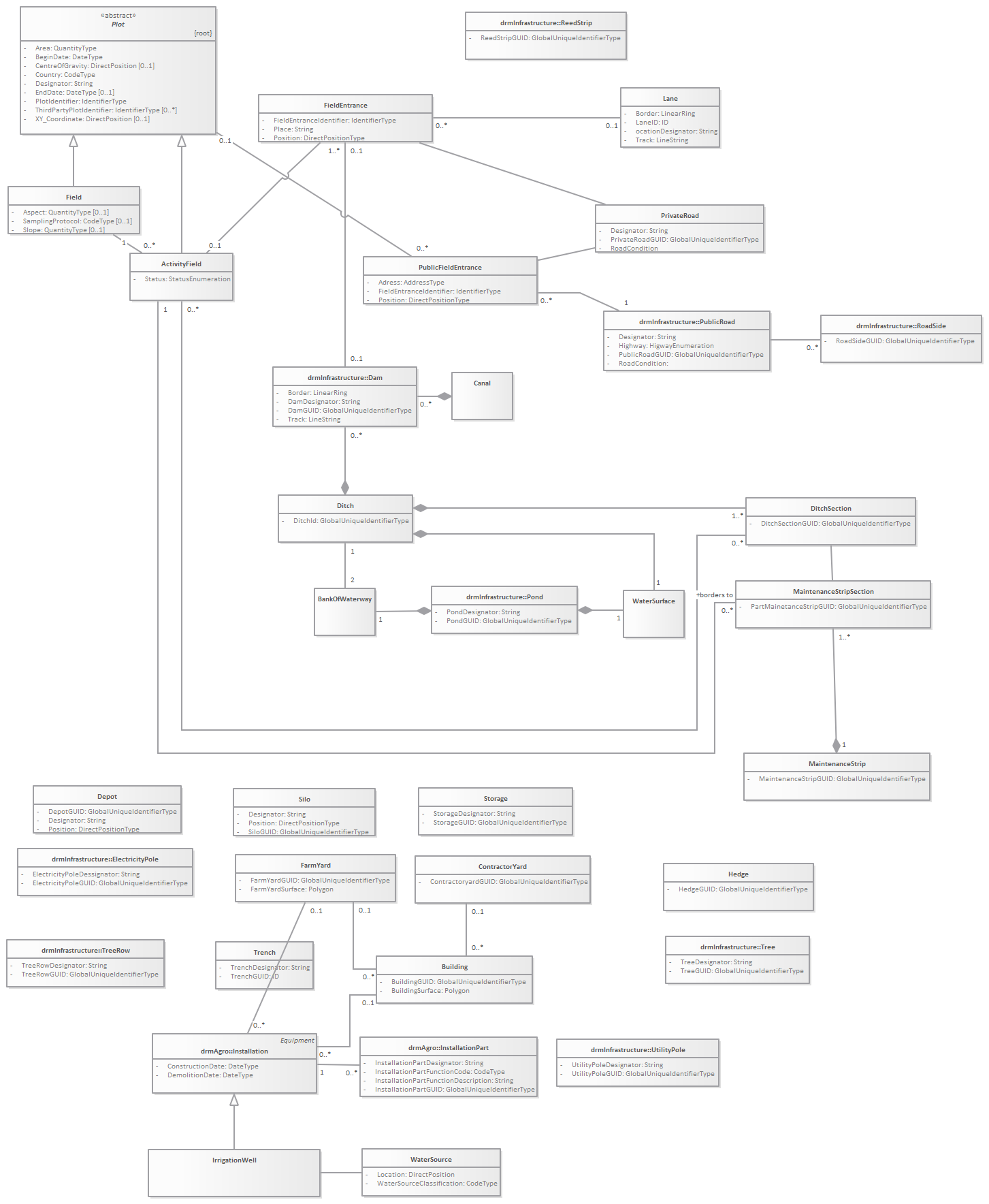
Infrastructure : Class diagram
Created:
7/8/2014 1:05:29 PM
Modified:
3/7/2016 11:49:48 AM
Project:
Author:
goens001
Version:
1.0
Advanced:
ID:
{61BA68A6-DD67-4b4d-9238-8A5A470F042B}