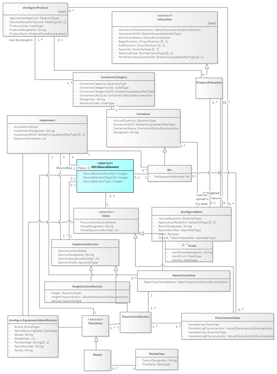
ImplementWithProduct : Class diagram
Created:
1/5/2017 9:54:41 AM
Modified:
3/1/2017 11:13:59 AM
Project:
Author:
goens001
Version:
1.0
Advanced:
ID:
{C3490C09-0377-4ae1-BF84-82653B579FFD}