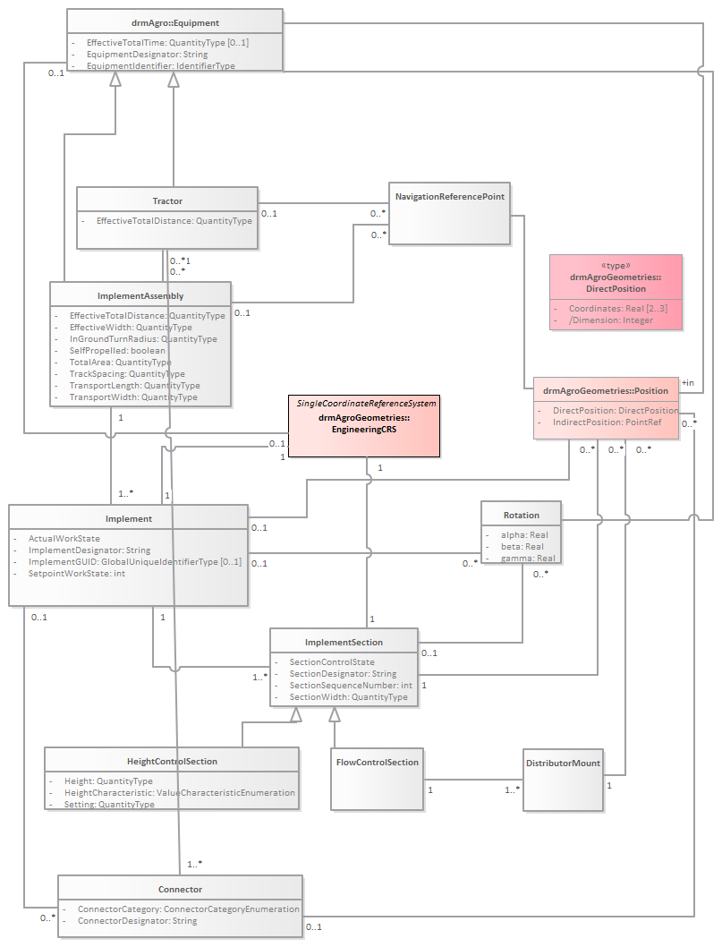
ImplementGeometry : Class diagram
Created:
1/17/2017 3:10:56 PM
Modified:
3/3/2017 12:30:02 PM
Project:
Author:
Daan
Version:
1.0
Advanced:
ID:
{2E03A38F-E958-4334-9315-7D3CA5886D7C}