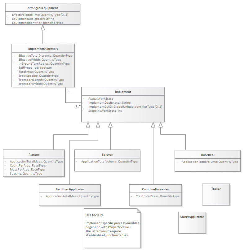
ImplementCategories : Class diagram
Created:
1/25/2017 10:31:19 AM
Modified:
1/30/2017 11:54:50 AM
Project:
Author:
Daan
Version:
1.0
Advanced:
ID:
{BBCF45F7-66DE-45af-AA00-713D61ACFAA3}