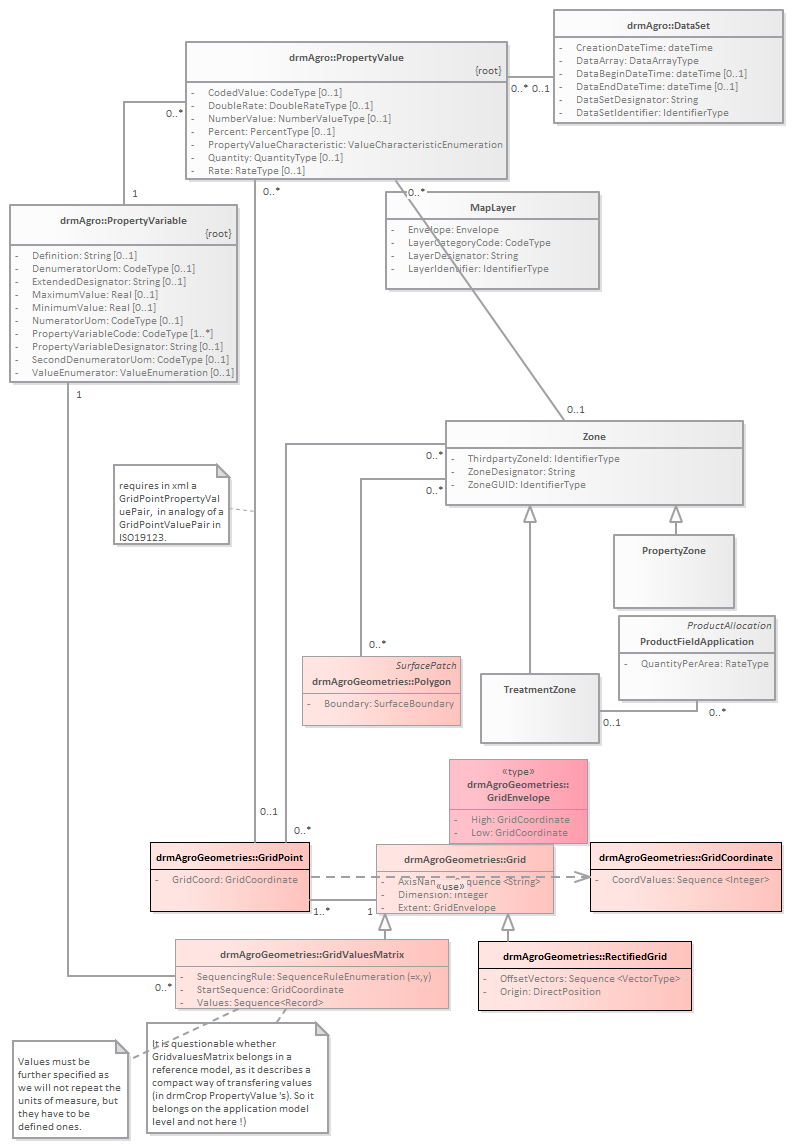
GriddedDataSet : Class diagram
Created:
10/31/2013 4:41:03 PM
Modified:
7/18/2017 12:31:10 PM
Project:
Author:
goens001
Version:
1.0
Advanced:
ID:
{39FA6222-3612-47ef-A01C-A319AB1F2934}