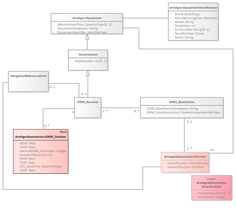
GNNS_Receiver : Class diagram
Created:
4/7/2017 12:11:22 PM
Modified:
5/3/2017 4:49:52 PM
Project:
Author:
Daan
Version:
1.0
Advanced:
ID:
{52AA8CEC-2C01-474a-8B12-173DA54032A1}