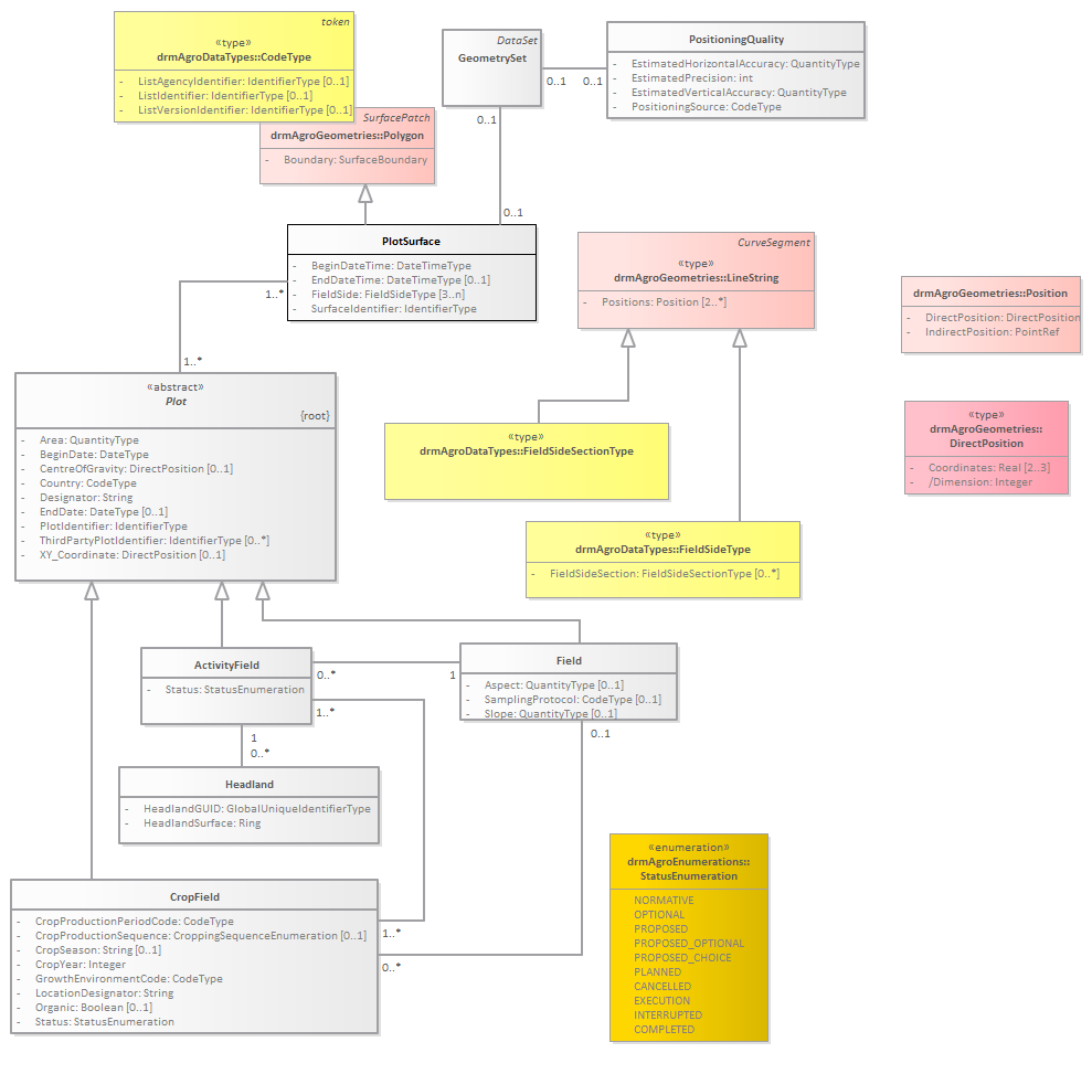
FieldGeometry : Class diagram
Created:
3/27/2013 4:39:38 PM
Modified:
3/1/2017 10:56:29 AM
Project:
Author:
goens001
Version:
1.0
Advanced:
ID:
{7243CFE9-B8F7-4877-BF16-D8ABFFDE6F7E}