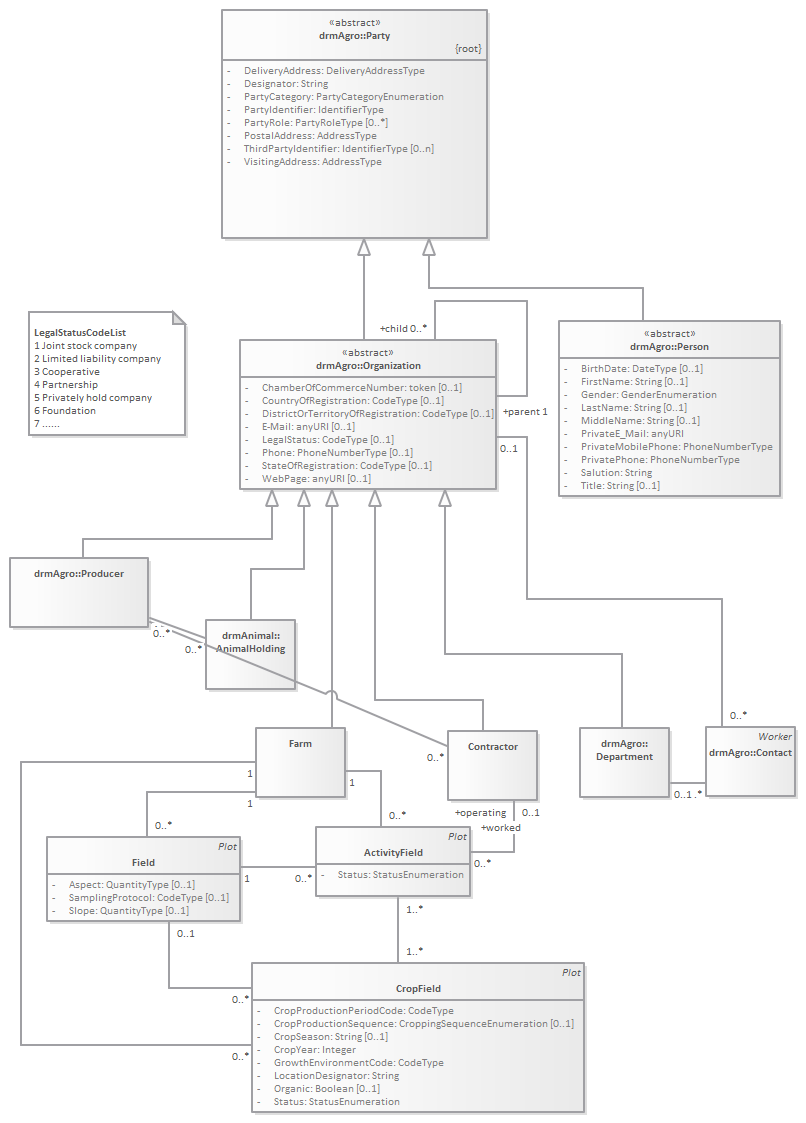
Farm : Class diagram
Created:
2/11/2014 9:34:24 AM
Modified:
9/26/2017 10:12:54 PM
Project:
Author:
goens001
Version:
1.0
Advanced:
ID:
{FDA282B3-AC76-4c95-A023-E8682097527A}