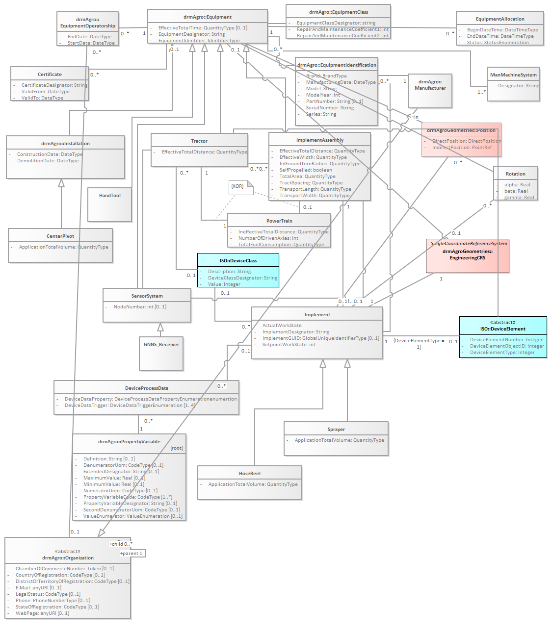
Equipment : Class diagram
Created:
3/20/2013 8:47:15 AM
Modified:
8/18/2017 11:42:22 AM
Project:
Author:
goens001
Version:
1.0
Advanced:
ID:
{7A8F2721-CBCD-413a-9A35-5D965F6A17A0}