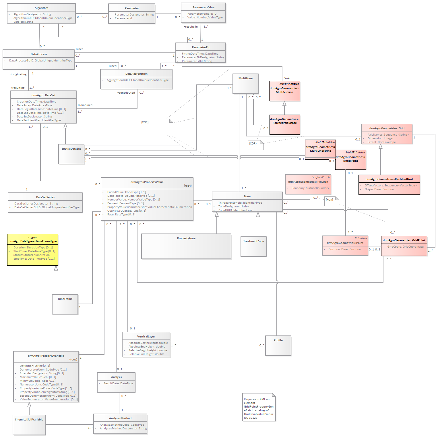
DataSet_PropertyValue : Class diagram
Created:
2/13/2013 12:00:00 AM
Modified:
8/15/2017 11:56:42 AM
Project:
Author:
goens001
Version:
1.0
Advanced:
ID:
{EF4D96A7-F5BC-4513-B01C-DFF26403DF82}