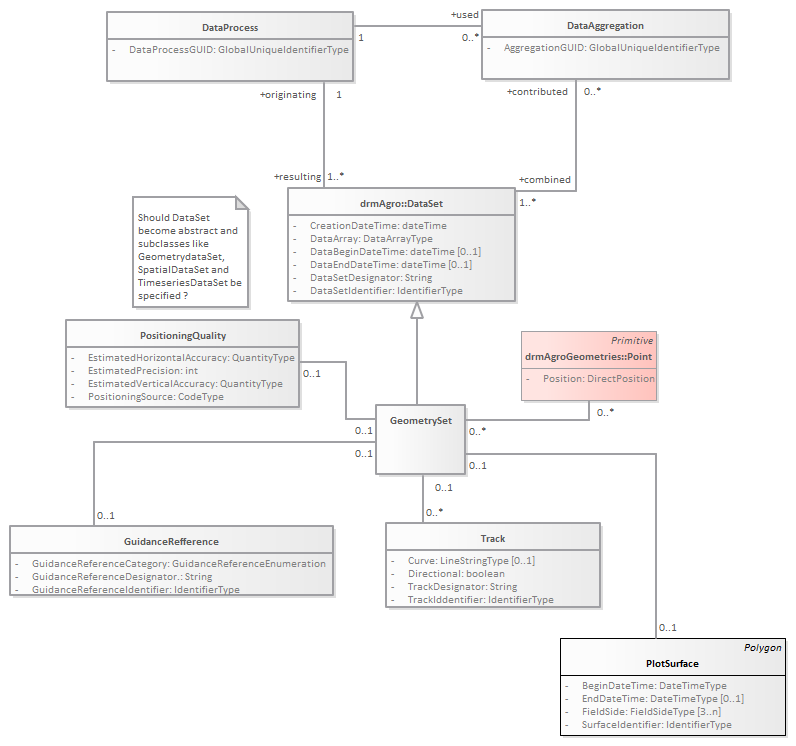
DataSet_Geometrie : Class diagram
Created:
2/20/2017 3:34:50 PM
Modified:
2/22/2017 11:29:18 AM
Project:
Author:
Daan
Version:
1.0
Advanced:
ID:
{9A3C9614-B505-4cb8-B045-A3D62EAF8BBC}