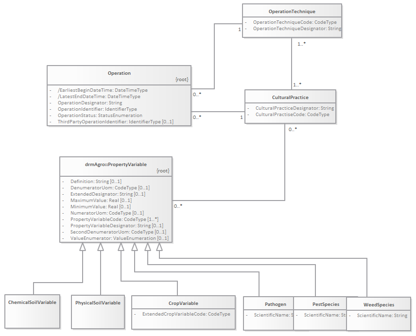
CulturalPractiseDetailed : Class diagram
Created:
9/1/2016 8:36:54 AM
Modified:
5/19/2017 2:01:45 PM
Project:
Author:
Daan
Version:
1.0
Advanced:
ID:
{74F06026-67AA-4d5f-BDCC-E5FB4BF8FD4D}