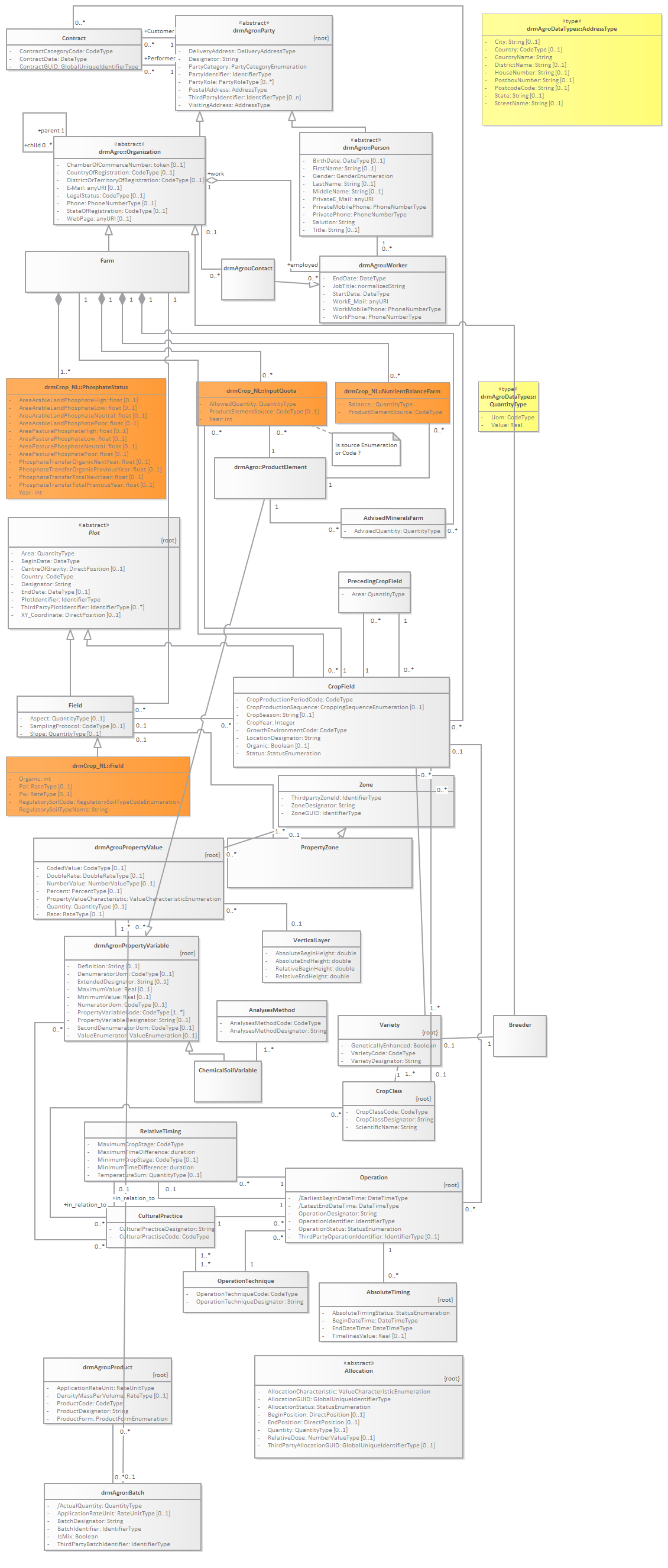
CropRecording : Class diagram
Created:
6/18/2013 8:42:12 AM
Modified:
11/1/2017 4:22:01 PM
Project:
Author:
goens001
Version:
1.0
Advanced:
ID:
{B51F316D-D8B6-4794-81F9-C7A33231C14D}