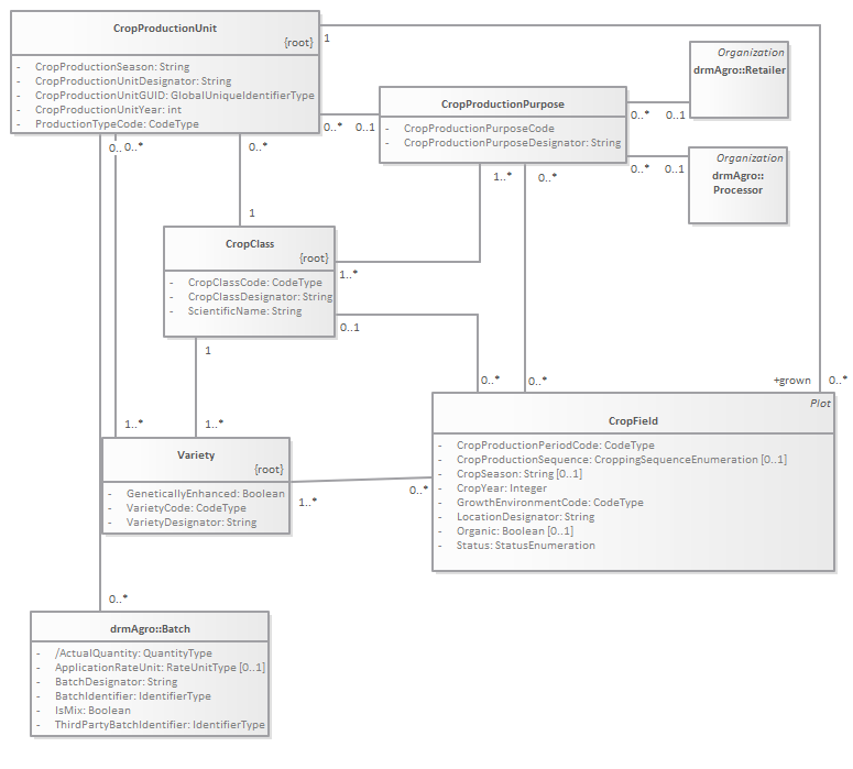
CropProductionUnit : Class diagram
Created:
5/16/2013 11:32:17 AM
Modified:
3/1/2016 4:22:04 PM
Project:
Author:
goens001
Version:
1.0
Advanced:
ID:
{660FAC4C-5228-42cb-8F97-FE7307CB9D8D}