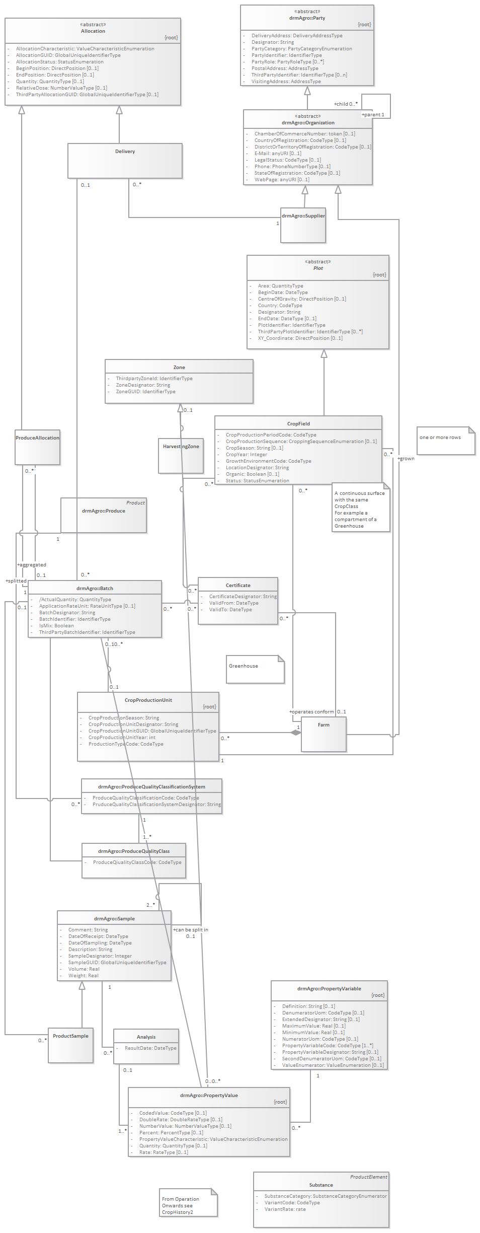
CropHistory : Class diagram
Created:
8/18/2015 7:15:07 AM
Modified:
2/15/2017 11:01:31 AM
Project:
Author:
Daan
Version:
1.0
Advanced:
ID:
{A2AA8D35-F619-4675-96D1-9AB25AD63E34}