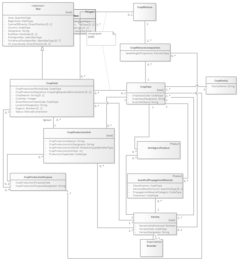
Crop : Class diagram
Created:
10/7/2014 2:07:37 PM
Modified:
3/1/2017 10:56:33 AM
Project:
Author:
goens001
Version:
1.0
Advanced:
ID:
{E38C7CC1-123F-44fe-92DC-041BB4EF0DBA}