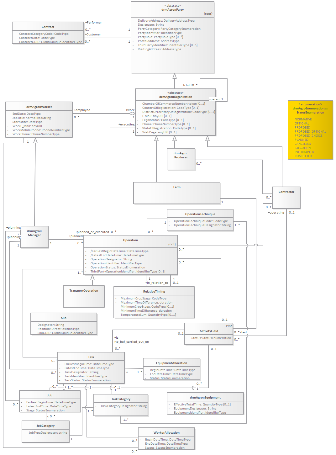
ContractorOrder : Class diagram
Created:
5/14/2013 1:58:03 PM
Modified:
7/24/2017 1:11:19 PM
Project:
Author:
goens001
Version:
1.0
Advanced:
ID:
{B1A728E9-FC6C-4f13-B26A-FED28E5C3E65}